中国人保:预计2024年净利润同比增长75%—95%
分类一
2025年01月24日 19:45 39
admin
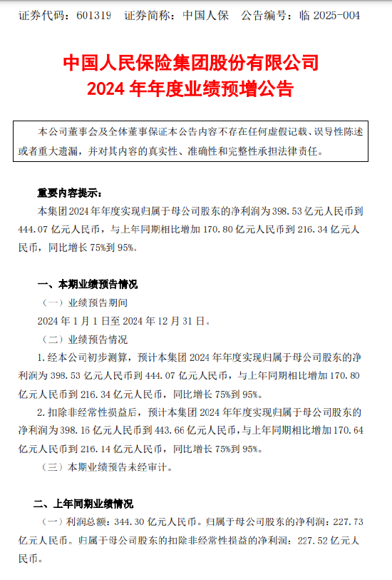
1月24日金融一线消息,中国人保晚间公告,经公司初步测算,预计本集团2024年年度实现归属于母公司股东的净利润为398.53亿元到444.07亿元,同比增长75%到95%。2024年度,本集团坚定高质量发展方向不动摇,持续优化业务结构,深入推进降本增效,积极把握资本市场机会,总投资收益同比大幅增加,净利润较上年实现显著增长。

相关文章
