华夏银行朔州分行被罚30万元:因信用卡资金管控不到位
分类一
2025年01月06日 12:00 39
admin
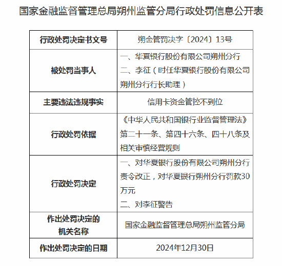
1月6日金融一线消息,国家金融监督管理总局朔州监管分局行政处罚信息公开表显示,华夏银行股份有限公司朔州分行因信用卡资金管控不到位,被责令改正并罚款30万元。
李某(时任华夏银行股份有限公司朔州分行行长助理)被警告。

上一篇
网站分页SEO优化策略,提升用户体验与搜索引擎排名
下一篇毕业后在网上签约是一种新的就业方式,虽然它带来了许多机会和便利,但同时也存在一些问题。以下是一些毕业生在毕业后在线签订可能产生的影响。,毕业生就业新趋势,在线合同的影响与挑战分析
相关文章
