人保财险百色市分公司被罚4万元:因虚假理赔、内控管理不合规 相关员工遭禁业5年
分类一
2024年12月20日 11:45 79
admin
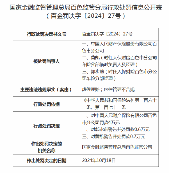
12月20日金融一线消息,国家金融监督管理总局百色监管分局行政处罚信息公开表显示,中国人民财产保险股份有限公司百色市分公司因虚假理赔、内控管理不合规,被百色监管分局罚款4万元。
黄某(时任人保财险百色市分公司车险分部临时负责人及经理)被警告并罚款0.6万元,郭某前(时任人保财险百色市分公司车险分部经理)被警告并罚款0.7万元。

陆某兢(时任中国人民财产保险股份有限公司百色市分公司理赔中心车险分部查勘定损岗、理赔中心车险分部核损核价岗)因虚假理赔,被禁止5年进入保险业。

上一篇
毕业后的女同学应该称呼自己为女朋友,这是因为在未来的几年里,你们可能会有更多的共同经历和情感互动。正确的称呼能够增加彼此之间的理解和信任。,毕业后,女生如何称呼自己,女朋友的正确方式
下一篇贵阳企业SEO网站推广攻略,如何让你的网站在搜索引擎中脱颖而出
相关文章
