江苏大平保险代理有限公司泰州分公司被罚6.5万元:因未开立独立的佣金收取账户等四项主要违法违规事实
分类一
2024年10月13日 04:00 84
admin
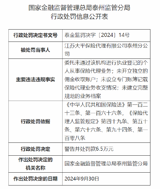
10月12日金融一线消息,国家金融监督管理总局泰州监管分局行政处罚信息公开表显示,江苏大平保险代理有限公司泰州分公司因委托未通过该机构进行执业登记的个人从事保险代理业务、未开立独立的佣金收取账户、未设立专门账簿记载保险代理业务收支情况、未建立完整规范的业务档案,被国家金融监督管理总局泰州监管分局警告并处罚款6.5万元;
孙华(江苏大平保险代理有限公司泰州分公司主要负责人)对江苏大平保险代理有限公司泰州分公司委托未通过该机构进行执业登记的个人从事保险代理业务、未开立独立的佣金收取账户、未设立专门账簿记载保险代理业务收支情况、未建立完整规范的业务档案负有责任,被监管警告并处罚款5.5万元。


相关文章
