国有六大行响应两协会倡议延长三年支付降费政策优惠 招商银行、平安银行等股份行纷纷跟进
分类一
2024年09月29日 20:45 80
admin
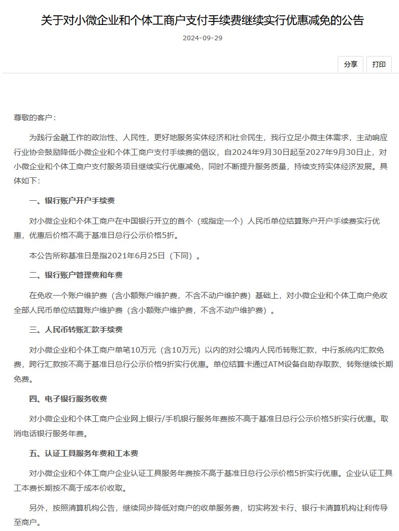
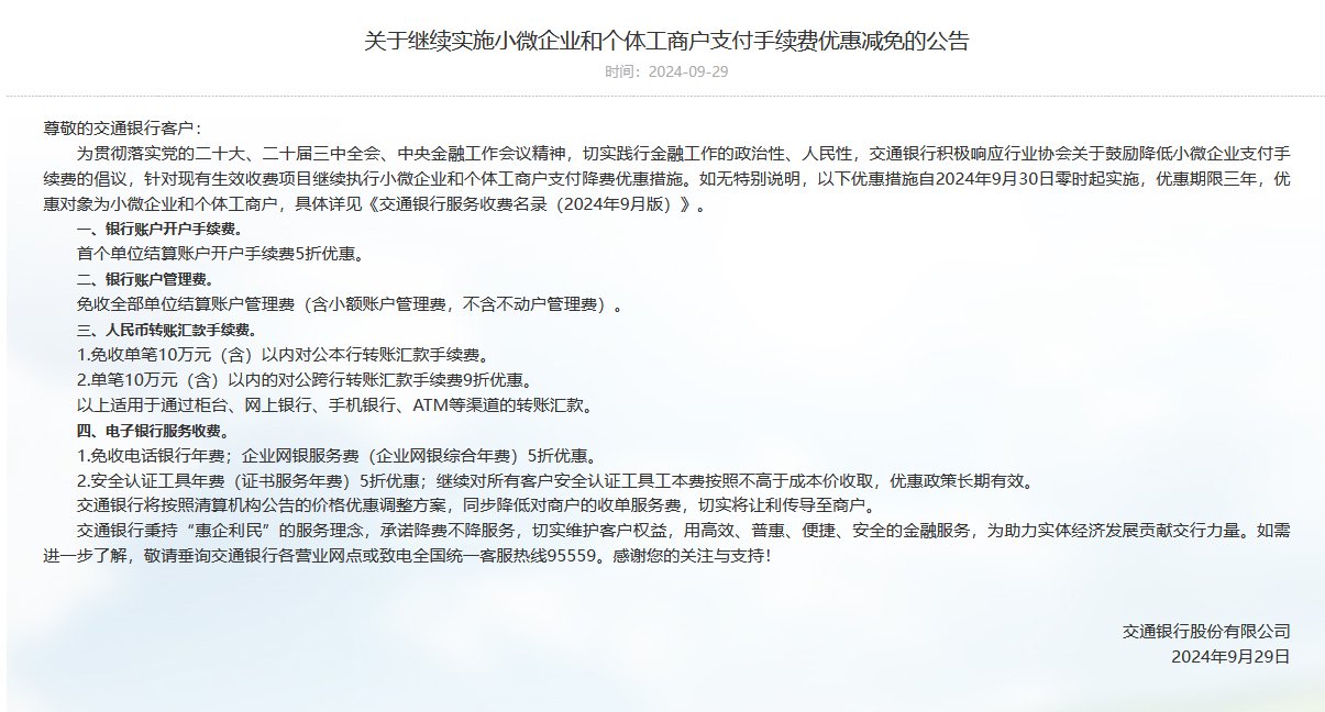
9月29日金融一线消息,中国支付清算协会、中国银行业协会向支付行业主体发出倡议:鼓励商业银行、非银行支付机构对银行账户服务费、人民币转账汇款手续费、电子银行服务收费和支付账户服务费等支付手续费继续实行优惠或减免措施;对其他支付服务手续费,在市场化原则下自主降费;将清算机构、发卡行让利和优惠同步传导至降费对象。
两协会表示,期望支付行业将对实体经济减费让利,切实转化为降低小微主体经营成本,积极服务实体经济发展成果。
主要商业银行、支付机构和清算机构纷纷响应倡议。其中,工商银行、农业银行、中国银行、建设银行、交通银行、邮储银行国有六大行以及中国银联均将优惠期限延长三年。各股份行也纷纷跟进,其中,招商银行发布公告称将优惠期限延长三年,平安银行发布公告称将持续降费让利,具体优惠政策和执行日期以官网公告为准。






相关文章
