招商基金“换帅”
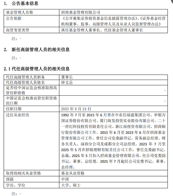
9月23日,招商基金发布公告称,自9月24日起,王小青因工作安排离任董事长,钟文岳代任招商基金董事长。钟文岳自2025年7月起担任招商基金党委书记、董事、总经理。

招商基金表示,公司对于王小青在任职期间发挥的重要引领作用及做出的卓越贡献致以衷心感谢。
据悉,王小青自2020年3月加入招商基金,先后担任公司总经理和董事长。五年来,招商基金公募及非货管理规模实现翻番,并长期保持在公募行业前十水平。其中,权益、固收、固收+、指数、养老金、公募REITs等领域均取得较快发展。
截至2025年二季度末,招商基金权益类基金近一年、近两年、近三年、近五年绝对收益排名均处于行业前30%。招商基金自成立以来,累计服务客户数量超1.8亿,累计为客户盈利超2300亿元,累计为客户分红近1300亿元。
谈及未来,招商基金表示,该公司将坚持和加强党的全面领导,深刻把握金融工作的政治性、人民性,围绕做好金融“五篇大文章”要求,以全面落实《推动公募基金高质量发展行动方案》为抓手,以为投资者创造更多价值为使命,坚定以持有人获得感为引领、打造最佳客户体验资产管理公司的战略愿景,强化多元资产配置核心逻辑,将投资者利益作为公司自身效益与管理规模之间的关键变量,坚定信心、全力构建高质量发展新生态。
具体来看,招商基金将在以下方向持续发力:
一是以“主动管理业务”和“被动指数业务”双轮驱动,打造招商基金高质量发展转型核心势能,不断强化公司核心业务布局。招商基金聚焦守正创新,持续打造“长期、稳定、较好”投资业绩,深化践行“本分、专注、开放”投研文化,深入推进投研平台化建设,不断提升投研核心能力;聚焦均衡发展,坚持双轮驱动,强化多元资产配置解决方案,持续发力做强养老金融业务,持续提升产品和资产组织能力。
二是持续围绕“客户导向化、投研平台化、经营数智化、管理科学化”四大战略举措迭代优化,不断提升投研、资产组织、风险管理、科技支撑、业务创新、人才队伍建设等六大能力,加快达成市场化、专业化、头部化、国际化发展要求。
三是聚焦“党建引领规划、内控保驾护航、机制改革创新、人才队伍支撑、股东联动融合、企业文化聚力”六大保障机制,为全面实现公司战略目标提供坚实的保障。
相关文章
