玉溪学院毕业后好找工作吗(玉溪职业技术学院有哪些专业)
截至2022年8月31日,学校应届本科毕业生总体就业率达8052%毕业生最主要的毕业去向是企业,占4390%升学275人,占788%,其中出国境留学3人,占011%玉溪师范学院2021届就业率 玉溪师范学院本科就业率为897%玉溪师范学院王牌专业有哪些序号 学校名称 专业名称 级别 1 玉溪师范学院 美术学 省级 2 玉溪师范。
四就业前景 毕业生就业前景良好,学校注重培养学生的实践能力和创新精神,使毕业生在就业市场上具有较强的竞争力 与许多企事业单位建立了合作关系,为毕业生提供了丰富的就业机会,有助于学生的职业发展。
玉溪师范学院毕业生的就业前景良好学校注重培养学生的实践能力和创新精神,使得毕业生在就业市场上具有较强的竞争力同时,学校还与许多企事业单位建立了合作关系,为毕业生提供了丰富的就业机会总之,玉溪师范学院是一所办学实力不错,具有良好教育环境和教学质量的学府学校的优良传统和良好声誉,为广。
位于云南省玉溪市,这座城市被誉为“中国十佳休闲宜居生态城市”,生态环境宜人,且与省会昆明紧密相连,为毕业生提供了丰富的就业机会办学目标明确学院以“一流地方应用型大学”为建设目标,以本科教育为核心,积极拓展研究生教育和留学生教育,形成了职前职后一体化的办学体系荣誉众多学院多次荣。
玉溪师范学院在云南地区的教育领域里颇受欢迎,毕业生中有不少人在教师和公务员岗位上表现出色当然,个人的发展离不开自身的努力人脉和机遇学校位于玉溪市,一个环境优美的地方,这里不仅风景宜人,玉溪师范学院更是在这片土地上占据了一席之地不过,玉溪师范学院作为一所二本院校,确实面临着知名度。
同时,学生还应该关注就业市场的发展趋势,及时调整自己的学习方向和职业规划,以便更好地适应社会需求对于想要从事医学行业的学生来说,除了专业课学习之外,还可以通过选修课程参加科研项目等方式,拓宽自己的知识面和技能范围总之,无论是大理学院还是玉溪师范学院,都能为学生提供良好的教育机会关键。
其次,你可以参考一下以下信息源自官网英语专业是学校1978年建校最早设立的专业之一,也是学校2000年升本后的第一批本科专业之一,现为学校的重点专业英语专业培养具有扎实的英语语言基础知识和语言基本技能,掌握英语学习的基本策略,具备英语语言能力可持续发展的基础,具有先进教育理念和扎实的基础。
荣誉与成就学校在教学评估中取得“良好”成绩,并荣获多项荣誉毕业生就业率保持在较高水平,连续多年被评为就业工作先进单位同时,学生在各类竞赛中表现出色,素质教育成效显著历史沿革玉溪师范学院前身为玉溪师范专科学校,创建于1978年,1992年改名为玉溪师范高等专科学校,2000年3月在玉溪师范。
玉溪师范学院法学专业的毕业生多数成为各级法院检察院公安机关律师事务所等机构的从事相关工作,并有不少人通过考研深造,成为法学学术领域的专业人才随着我国法制建设不断推进,法学领域的就业形势越来越广阔综上所述,玉溪师范学院法学专业的师资力量雄厚,课程设置合理,注重实践教学,就业前景可观。
昆明学院因其地理位置优越,位于省会城市,为学生提供了更多的就业实习和发展机会这不仅包括更多的实习岗位,也有更多的工作机会,这对于毕业生来说无疑是一个很大的优势相比之下,玉溪师范学院和曲靖师范学院虽然也是云南省内的公办本科院校,但在办学条件上可能略逊一筹这两所学校在省内与昆明学院相比,其他如大理学院等学校也具备一定的优势。
需要考虑的是,选择师范类专业后,未来的职业规划可能更多地围绕教育领域展开这意味着你需要对教育行业有一定的了解和兴趣,以便在未来的学习和工作中保持持久的动力和热情综合评估在决定是否报考玉溪师范学院时,除了分数和专业选择外,还需要综合考虑学校的地理位置校园环境师资力量教学设施等因素。
我是01级中文系的本科毕业生,根据个人经验,我认为玉溪师院是云南地级市高校中发展速度最快实力最强的一所在云南省内,它的排名稳居前七八位学校的部分专业性价比极高,对于有志于深造的学生来说,这是一个不错的选择玉溪师范学院位于云南省玉溪市,地理位置优越,自然环境优美学校注重教学。
学院的主责包括英语专业泰语专业全校大学英语成人夜函大英语学校成教学院国际班英语国际交流处对外汉语等教学工作同时,还承担着全国全省有关英语的各级别考试工作,为学生提供全面的学术支持学院的办学成果显著,已为社会输送了大量优秀毕业生,为地方经济建设和社会发展作出了巨大贡献目前。
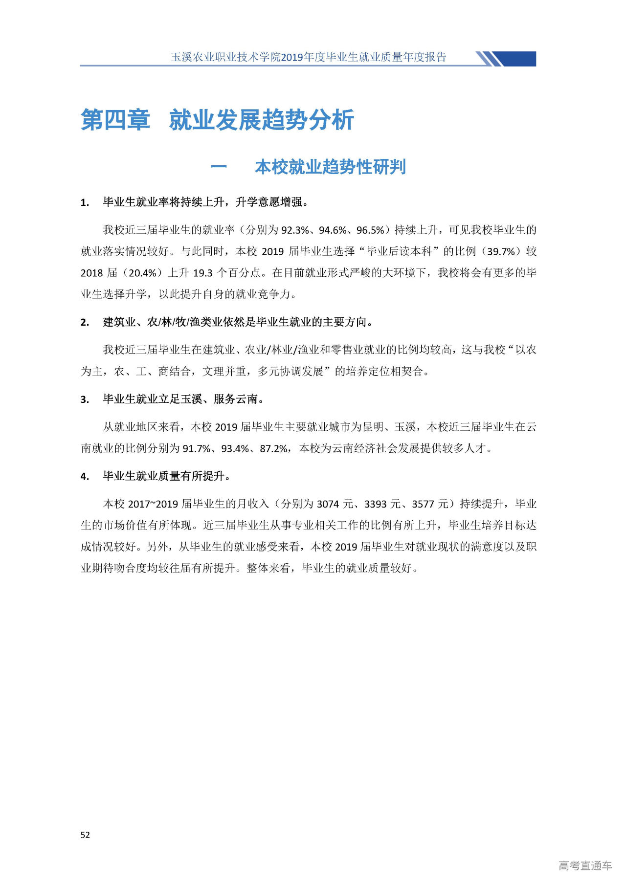
2就业前景好农业产业在中国的经济中占有重要地位,因此,毕业生在从事农业和农村发展相关工作时有着良好的就业前景和稳定的职业发展3教学设施完备玉溪农业职业技术学院拥有现代化的教学设施和专业实验室,可以为学生提供高质量的教学环境和实践机会4学费相对较低相对于一些综合性大学,玉溪。

3学术氛围玉溪师范学院注重学术研究,鼓励学生积极参与各种学术活动和课外实践,为有志于进一步深造或从事学术工作的同学提供了良好的平台此外,学校还定期邀请国内外知名学者来校讲学,为学生提供了更广阔的学术视野4升学和就业玉溪师范学院本科及研究生毕业生升学和就业情况较好,有很多毕业生被。
因此,无论是男孩子还是女孩子,选择玉溪农业职业技术学院都能为自己的未来开辟一条光明的道路学校提供的专业课程不仅涵盖了理论知识,还注重实践操作,旨在培养出具备扎实技能和实际工作能力的人才总之,选择玉溪农业职业技术学院,不仅能学到真本事,还能为将来的职业生涯打下坚实的基础,终身受益。
标签: 玉溪学院毕业后好找工作吗
相关文章
